Dane na potrzeby prognozowania zmian zasobów leśnych
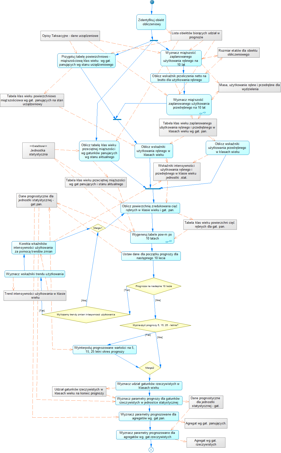
Prognozy zasobów leśnych są tworzone na okres 10, 20 i 30 lat dla lasów wszystkich form własności. Danymi wejściowymi do wygenerowania zestawień prognostycznych są jednostki statystyczne tworzone ze zaktualizowanych opisów taksacyjnych oraz współczynniki intensywności użytkowania w podklasach wieku, uzyskane z danych z PUL, UPUL lub ISL.
Na schemacie algorytm prognoz zobrazowano przebieg całego procesu.
