Dane urządzeniowe
Dane źródłowe dla tej grupy podzielone są na dwie kategorie:
1. Dane dla lasów w zarządzie PGL LP
2. Dane dla lasów poza zarządem PGL LP
Dla lasów w zarządzie PGL LP, danymi źródłowymi są:
- Zaktualizowany opis taksacyjny drzewostanów wg stanu na dzień 1 stycznia roku aktualizacji, pochodzący z Systemu Informatycznego Lasów Państwowych (SILP) z podsystemu LAS. Dane są przetwarzane i aktualizowane w bazach LAS poszczególnych nadleśnictw. W momencie wykonania przez nadleśnictwo corocznego zadania polegającego na wyprowadzeniu w bazie LAS stanu opisu taksacyjnego na dzień 1 stycznia oraz wygenerowaniu w nadleśnictwie i zatwierdzeniu przez odpowiednią RDLP sprawozdania LPIR-4, dane są kopiowane do BDL.
- Opis taksacyjny drzewostanów wg planu urządzenia lasu na dzień 1 stycznia roku aktualizacji danych w systemach obliczeniowych BDL. W przypadku, gdy kopia bazy LAS danego nadleśnictwa zawiera informację z planu urządzenia lasu (PUL), który ma obowiązywać od 1 stycznia danego roku dane takie są traktowane w systemie BDL jako dane na stan urządzeniowy. W przypadku, gdy ze względu na późniejszy termin przekazania projektu PUL do nadleśnictwa, baza LAS nie zawiera tych informacji, są one uzupełnianie w bazach BDL po przekazaniu przez wykonawcę PUL odpowiednich informacji do Lasów Państwowych.
Dla lasów poza zarządem PGL LP, danymi źródłowymi są:
- Opis taksacyjny drzewostanów wg uproszczonego planu urządzenia lasu (UPUL) lub inwentaryzacji stanu lasu (ISL), planu urządzenia lasu (PUL), planu ochrony ekosystemów leśnych w parkach narodowych (POEL) na dzień 1 stycznia roku aktualizacji danych w systemach obliczeniowych BDL. Dane są pozyskiwane od podmiotów prowadzących nadzór nad lasami poza zarządem PGL LP, głównie starostw powiatowych oraz parków narodowych.
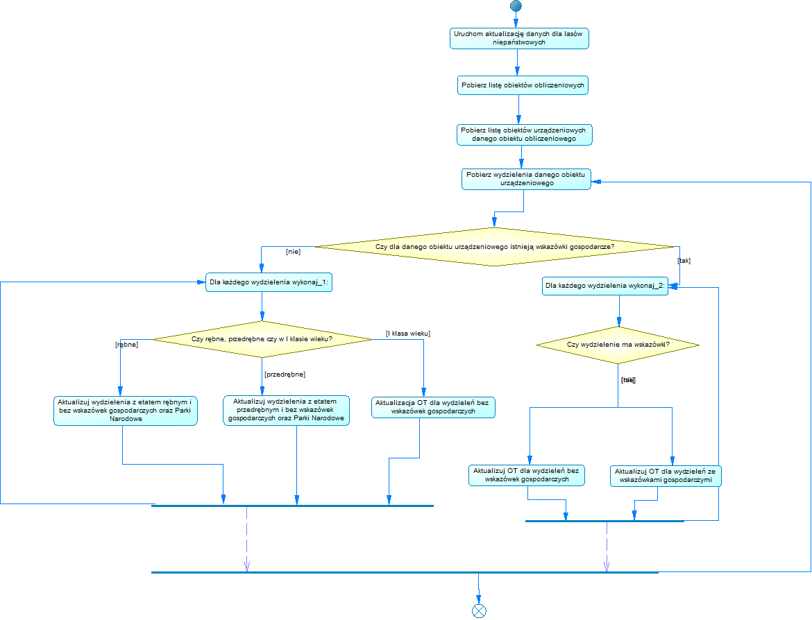
- Zaktualizowany opis taksacyjny drzewostanów. W związku z tym, że podmioty prowadzące nadzór nad lasami poza zarządem PGL LP nie przekazują do BDL corocznie zmiany stanu lasów w opisach taksacyjnych (obliczone przyrosty masy drzewnej, wiek drzewostanów, zmiany użytkowania, wykonane zabiegi), w oprogramowaniu obliczeniowym BDL przeprowadzona jest aktualizacja stanu lasu do stanu na dzień 1 stycznia danego roku według autorskiego algorytmu opracowanego w BULiGL. Podkreślić należy, że wykonana aktualizacja nie odzwierciedla rzeczywistego stanu lasu na gruncie, stanowi natomiast symulację zmian, jakie mogą zajść w drzewostanach, przeprowadzaną na podstawie dostępnych danych z opisu taksacyjnego. Schematyczny algorytm przebiegu procesu aktualizacji przedstawiono na rysunku.
